IDMET Research Goals

  • To support the research of faculty by providing access and technical support to advanced digital tools for modeling, simulation, and project management, 
  • To facilitate opportunities for research collaborations and projects with academic institutions that are part of the Dassault Systèmes academic network.
  • To facilitate collaborative industry-sponsored research projects with Dassault Systèmes life sciences corporate partners. 
  • To identify and coordinate topics and research projects that bring Illinois Tech faculty and researchers together in large initiatives that will seek extramural funding and promote Illinois Tech’s visibility.

To date, several graduate students have gained proficiency in the use and application of the 3DEXPERIENCE platform and are engaged in conducting research projects within IDMET.

Research Projects

Today, the development of new medical devices, diagnostic techniques, therapies, and pharmaceuticals benefit from the use of advanced digital tools to support the design and functional testing of these complex systems.

This is particularly relevant as we work towards developing patient-specific treatments in an effort to advance personalized medicine and the efficacy of treatment.

Brain Model for Medical Imaging Diagnostic

Design of a universal geometry functional brain model and validation of imaging-based diagnostic method with 3DEXPERIENCE

Applications: Simulations of regional brain tissue stiffness under dynamic conditions, design and validation of novel medical imaging diagnostic methods, a building block for the living brain model. 

We use the 3DEXPERIENCE platform and the living brain model to explore a new approach for the diagnosis of neural degenerative brain disease. Neural degenerative diseases are known to alter the cellular structure of brain tissue resulting in changes in its mechanical properties. This suggests that changes in the mechanical properties of brain tissue can be used as an early diagnostic tool and a method for assessing disease progression. At IDMET, we are exploring the changes in mechanical properties of brain tissue that are associated with the progression of Alzheimer’s, as the basis for a novel diagnostic method. We combine magnetic resonance elastography (MRE), a non-invasive imaging protocol that allows mapping of mechanical properties of tissue, with models of the brain that use tissue stiffness as a diagnostic parameter for disease. Using the 3DEXPERIENCE platform, we are able to accurately model patient-specific brain tissue and to simulate various disease stage scenarios to best predict outcomes towards the development of effective personalized treatments. To date, a living brain model with application towards the validation of a novel diagnostic protocol has been designed, implemented, and validated on the 3DEXPERIENCE platform by our researchers at IDMET.

Neural Prosthesis

Evaluating medical implant-tissue interaction with 3DEXPERIENCE

Applications: optimization of the design and performance of implants and other prosthetic medical devices. 

Motivated by emerging research and development opportunities in neurotechnology, this project focused on the mechanical response of soft neural tissue into which electrodes are inserted. The lack of implant-tissue integration demonstrated by biological or functional incompatibility is one of the reasons why such devices fail or cause excessive tissue injury. We developed a model using 3DEXPERIENCE to explore the mechanical interaction between soft tissue and a hard prosthesis. The model has allowed us to study the implanted device and its impact on the surrounding tissue under different mechanical conditions. The model was designed and simulations were created and validated on the 3DEXPERIENCE platform.

Virtual Rheometer

Introducing engineering concepts with application to biomaterials characterization with 3DEXPERIENCE

Applications: predicting the viscoelastic behavior of human tissue and other biomaterials under simulated dynamic conditions 

Rheometry computes the viscoelasticity of materials, which is a commonly used metric for biomaterials and biomechanical research and design. To do this calculation, an oscillation is imposed on the biomaterial, and changes in displacement, stress, and strain are measured. The IDMET center is developing a virtual rheometer in 3DEXPERIENCE that simulates the methodology of rheometry to improve experimental protocols, better understand the behavior of different materials, and demonstrate rheometry to engineers.

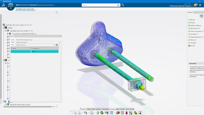
Portable Assisted Ventilation Environment

Combining conceptual design and systematic numerical simulations of device performance, this project aims to design and fabricate a prototype patient-machine interface and electronic system for monitoring patient ventilation

Applications: optimizing assisted ventilation design and performance through the use of a virtual twin to monitor and adjust patient-ventilator interfacing devices and systems

Up to one-quarter of patients hospitalized with COVID-19 require intensive care unit (ICU) admission. The dominant finding in critically ill patients is hypoxemic respiratory failure from acute respiratory distress syndrome (ARDS). There has been evidence that intubation, which uses an invasive artificial airway (endotracheal tube or tracheostomy tube), exacerbates ARDS and leads to severe complications in ICU when pressures and the fraction of inspired oxygen are set to high levels. In COVID-19 patients with acute hypoxemic respiratory failure and higher oxygen needs than low flow oxygen (>6L/minute), noninvasive measures have been used with success, rather than routinely proceeding directly to intubation. We aim to deliver a portable, noninvasive ventilation environment for breathing support. The concept involves a well-sealed cavity (patient interface) that does not involve intubation of the patient. An air-oxygen mixture is provided under positive pressure, which fluctuates depending on whether the patient is breathing in or out.

Cough-Mimicking Mucus Droplet Generator for Delivering SARS-Like Nanoparticles

Combining conceptual design and systematic numerical simulations of device performance, this project aims to design and fabricate a prototype “coughing device” and computer interface to generate mucus droplets loaded by nanoparticles to mimic the coughing process through the human trachea 

Applications: Management of the spread of airborne viral infections by predicting and controlling particle trajectory during coughing

A physical model of the trachea that includes a mucus simulant will be fabricated, and coughing conditions will be simulated by incorporating additional components to generate and control the dynamics to mimic coughing in humans. Given the rapid spread of SARS-CoV-2, many studies have focused on the respiratory route of infection. The most common scenario involves the shedding of droplets containing live viruses from the respiratory tract of infected individuals and the creation of a liquid aerosol through coughing. The overall mechanics of coughing is complex. During coughing, the expired gas shears the liquid that coats the inner layer of the respiratory tract creating a droplet cloud that contains respiratory mucus. Respiratory viruses are transmitted in respiratory mucus by coughs and contamination with respiratory mucus of frequently touched surfaces. Typical protocols to quantify the effectiveness of SARS-CoV-2 transmission are performed under conditions limited to passively delivering the virus in aqueous droplets without accounting for the complex virus environment represented by mucus or the dynamic conditions associated with coughing, both of which are key elements found in the actual process that spreads the virus.